 |
Український клуб фанів FIAT / CLUB UCRAINO TIFOSO DELLA FIAT
|
 |
| Предыдущая тема :: Следующая тема |
| Автор |
Сообщение |
Александр Васильевич Италоманьячище

Возраст: 39 Знак зодиака:  Зарегистрирован: 21.05.2007 Сообщения: 17351 Откуда: Одеса
Авто: Фіат Сієна 1.2
|
Добавлено: Ср Ноя 28, 2018 13:35 Заголовок сообщения: |
|
|
А каких двух? Исполнительных конт. групп- штука одна: 30/87/87б, все, и вряд ли там работает НЗ-контакт 87б, или тогда- что он питает?
15- питание реле после ЗЗ, 50- напряжение на втягивающее. В общем. все то же реле с таймером на отключение ЭБН через ХХ секунд.
Неужели ни у кого нет хоть примерной схемы с таким реле, моно и эбу?
_________________ Це не набиття постів, це просто моя думка. |
|
| Вернуться к началу |
|
 |
Varik Amico


Возраст: 39 Знак зодиака:  Зарегистрирован: 26.11.2018 Сообщения: 48 Откуда: Бердянск
Авто: Fiat Uno 1.5
|
Добавлено: Ср Ноя 28, 2018 14:02 Заголовок сообщения: |
|
|
Александр Васильевич
Я имел в виду реле их 2 одинаковых, одно у меня есть и принцип этого реле я долго изучал"оборваные провода, слава итольянцам они края проводов маркируют цифрами и в колодке эбу у краев провода тоже маркировка " центральноя нога 87 или в отечественом реле 87б это питание топливного насоса а крайняя 87 это питание форсунки моноинжектора. а эту гадость за 800 грн у меня такого нет и некуда поставить!
|
|
| Вернуться к началу |
|
 |
Александр Васильевич Италоманьячище

Возраст: 39 Знак зодиака:  Зарегистрирован: 21.05.2007 Сообщения: 17351 Откуда: Одеса
Авто: Фіат Сієна 1.2
|
Добавлено: Ср Ноя 28, 2018 14:10 Заголовок сообщения: |
|
|
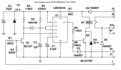
Сильно смахивает на вот это:
И если так, то сделать 87 и 87б параллельными не сложно.
| Описание: |
|
| Размер: |
32.72 KB |
| Просмотрено: |
318 раз(а) |

|
_________________ Це не набиття постів, це просто моя думка. |
|
| Вернуться к началу |
|
 |
CreAtoR Италоманьячище


Возраст: 45 Знак зодиака:  Зарегистрирован: 05.11.2010 Сообщения: 25294 Откуда: Одеса
Авто: Fiat Ritmo60L(138В3.048) Lancia Dedra(835A8.046)
|
Добавлено: Ср Ноя 28, 2018 14:15 Заголовок сообщения: |
|
|
пздц...ну и где тут "обратное действие"?
да, это для фиата обычное пятиконтактное реле со спаренным 87-м контактом.
у меня, конечно же, есть таких реле. но то не для продажи - на новий рік!
поставь перемычку, воткни четвёрку и не морочь голову. ни себе, ни людям.
а то, которое стоит 800 грн - это тахометрическое реле, для полноинжекторного впрыска Бош. оно столько и должно стоить.
_________________ СТО [:ІЖАК] - діагностика, ремонт і кава ^-^
FIAT, Lancia, AR та не італійські авто.
т. О9З-О64-28-О6
т. О99-ОЧI-ЧЧ-Ч2 |
|
| Вернуться к началу |
|
 |
CreAtoR Италоманьячище


Возраст: 45 Знак зодиака:  Зарегистрирован: 05.11.2010 Сообщения: 25294 Откуда: Одеса
Авто: Fiat Ritmo60L(138В3.048) Lancia Dedra(835A8.046)
|
Добавлено: Ср Ноя 28, 2018 14:20 Заголовок сообщения: |
|
|
Александр Васильевич
не надо всё усложнять, пожалуйста...
там просто обычное силовое реле, просто сдвоенный контакт 87.
и всё.
_________________ СТО [:ІЖАК] - діагностика, ремонт і кава ^-^
FIAT, Lancia, AR та не італійські авто.
т. О9З-О64-28-О6
т. О99-ОЧI-ЧЧ-Ч2 |
|
| Вернуться к началу |
|
 |
Александр Васильевич Италоманьячище

Возраст: 39 Знак зодиака:  Зарегистрирован: 21.05.2007 Сообщения: 17351 Откуда: Одеса
Авто: Фіат Сієна 1.2
|
Добавлено: Ср Ноя 28, 2018 14:23 Заголовок сообщения: |
|
|
Да я и не усложнял, я проводил аналогии с подобным дорогим, но не простым, да?
_________________ Це не набиття постів, це просто моя думка. |
|
| Вернуться к началу |
|
 |
CreAtoR Италоманьячище


Возраст: 45 Знак зодиака:  Зарегистрирован: 05.11.2010 Сообщения: 25294 Откуда: Одеса
Авто: Fiat Ritmo60L(138В3.048) Lancia Dedra(835A8.046)
|
Добавлено: Ср Ноя 28, 2018 14:30 Заголовок сообщения: |
|
|
Александр Васильевич
а там нема 87 и 87б, там ОБЕ ноги - 87
_________________ СТО [:ІЖАК] - діагностика, ремонт і кава ^-^
FIAT, Lancia, AR та не італійські авто.
т. О9З-О64-28-О6
т. О99-ОЧI-ЧЧ-Ч2 |
|
| Вернуться к началу |
|
 |
Varik Amico


Возраст: 39 Знак зодиака:  Зарегистрирован: 26.11.2018 Сообщения: 48 Откуда: Бердянск
Авто: Fiat Uno 1.5
|
Добавлено: Ср Ноя 28, 2018 14:31 Заголовок сообщения: |
|
|
Вы не ругайтесь, фиат для меня темный лес! до этого славуты и сенсы были! Там не таких реле не было и грелись они быстро и на большом кругу ездили! Вот и сравниваю! А где таких реле нарыть можно!??? А то бензинчиком кормить пологается чтобы системы не отрафировать!!! Люблю что бы было как с завода или хотя бы под завод"без колхоза!"
|
|
| Вернуться к началу |
|
 |
Varik Amico


Возраст: 39 Знак зодиака:  Зарегистрирован: 26.11.2018 Сообщения: 48 Откуда: Бердянск
Авто: Fiat Uno 1.5
|
|
| Вернуться к началу |
|
 |
CreAtoR Италоманьячище


Возраст: 45 Знак зодиака:  Зарегистрирован: 05.11.2010 Сообщения: 25294 Откуда: Одеса
Авто: Fiat Ritmo60L(138В3.048) Lancia Dedra(835A8.046)
|
Добавлено: Ср Ноя 28, 2018 15:26 Заголовок сообщения: |
|
|
ну...почти.
результат будет тот же.
_________________ СТО [:ІЖАК] - діагностика, ремонт і кава ^-^
FIAT, Lancia, AR та не італійські авто.
т. О9З-О64-28-О6
т. О99-ОЧI-ЧЧ-Ч2 |
|
| Вернуться к началу |
|
 |
Александр Васильевич Италоманьячище

Возраст: 39 Знак зодиака:  Зарегистрирован: 21.05.2007 Сообщения: 17351 Откуда: Одеса
Авто: Фіат Сієна 1.2
|
|
| Вернуться к началу |
|
 |
Александр Васильевич Италоманьячище

Возраст: 39 Знак зодиака:  Зарегистрирован: 21.05.2007 Сообщения: 17351 Откуда: Одеса
Авто: Фіат Сієна 1.2
|
Добавлено: Ср Ноя 28, 2018 15:40 Заголовок сообщения: |
|
|
Рузюме- тестер в руки фпирррьод!
_________________ Це не набиття постів, це просто моя думка. |
|
| Вернуться к началу |
|
 |
CreAtoR Италоманьячище


Возраст: 45 Знак зодиака:  Зарегистрирован: 05.11.2010 Сообщения: 25294 Откуда: Одеса
Авто: Fiat Ritmo60L(138В3.048) Lancia Dedra(835A8.046)
|
Добавлено: Ср Ноя 28, 2018 15:46 Заголовок сообщения: |
|
|
Александр Васильевич
ну пожалуйста, ну ПЕРЕСТАНЬТЕ УСЛОЖНЯТЬ!
хлопец показал реле, я его ОПОЗНАЛ, обьяснил шо куда, но нет. Вам нужно блеснуть эрудицией и вывалить на стол ВСЕ варианты. зачем? уже всё выяснили, разобрались...можем и Вам кратенько рассказать, если из написанного выше не понятно.
_________________ СТО [:ІЖАК] - діагностика, ремонт і кава ^-^
FIAT, Lancia, AR та не італійські авто.
т. О9З-О64-28-О6
т. О99-ОЧI-ЧЧ-Ч2 |
|
| Вернуться к началу |
|
 |
Александр Васильевич Италоманьячище

Возраст: 39 Знак зодиака:  Зарегистрирован: 21.05.2007 Сообщения: 17351 Откуда: Одеса
Авто: Фіат Сієна 1.2
|
Добавлено: Ср Ноя 28, 2018 16:15 Заголовок сообщения: |
|
|
Человек нашел не реле, а КАРТИНКУ про реле, а что означает маркировка на картинках и заборах, как ее понимать- тому и примеры.
_________________ Це не набиття постів, це просто моя думка. |
|
| Вернуться к началу |
|
 |
Varik Amico


Возраст: 39 Знак зодиака:  Зарегистрирован: 26.11.2018 Сообщения: 48 Откуда: Бердянск
Авто: Fiat Uno 1.5
|
Добавлено: Ср Ноя 28, 2018 16:54 Заголовок сообщения: |
|
|
Александр Васильевич
Спасибо с реле разобрался, запустил бензин на перемычке и обычном 4 контактным реле! Как и писал CreAtoR! Реле с последней картинки так и работает при включении перемыкает два контакта 87 и 87а, заказал буду ждать! Так как хочу восстановить заводское состояние!
|
|
| Вернуться к началу |
|
 |
|
|
Вы не можете начинать темы Вы не можете отвечать на сообщения Вы не можете редактировать свои сообщения Вы не можете удалять свои сообщения Вы не можете голосовать в опросах Вы не можете присоединять файлы в этом форуме Вы можете скачивать файлы в этом форуме
|
Powered by phpBB © 2001, 2005 phpBB Group
|