 |
Український клуб фанів FIAT / CLUB UCRAINO TIFOSO DELLA FIAT
|
 |
| Предыдущая тема :: Следующая тема |
| Автор |
Сообщение |
Книголюб Италоманьячище


Возраст: 41 Знак зодиака:  Зарегистрирован: 21.04.2009 Сообщения: 5776 Откуда: г.Кременчук/Горішні Плавні
Авто: Fiat Crоma 2.0.i.e 1988 г.в.
|
Добавлено: Пн Ноя 07, 2011 20:54 Заголовок сообщения: Стала плохо заводится в мороз |
|
|
Привет всем.
С наступлением холодов стала плохо заводится Крома. Симптомы такие: долго постоит надо сначала пару раз крутнуть стартером. Потом сделать паузу. Потом снова крутнуть. Потом снова пауза. И лишь потом заводится. Причем по теплоте достаточно было одного цикла крутнул/завелась. То теперь их надо 2-3.
Что делать куда смотреть???
|
|
| Вернуться к началу |
|
 |
Stan Италоманьячище


Возраст: 41 Знак зодиака:  Зарегистрирован: 09.05.2009 Сообщения: 3210 Откуда: ЗСУ
Авто: Ford C-Max 2.0 Chia
|
Добавлено: Пн Ноя 07, 2011 21:04 Заголовок сообщения: |
|
|
Стандарт - свечи, провода... Давление топлива до и после клапана...
_________________ Ford C-Max 2.0 (були: Opel Vectra C, Opel Omega B, Opel Vectra B, Opel Omega A, Opel Kadett E, Opel Kadett E, Fiat Regata 75 i.e.) |
|
| Вернуться к началу |
|
 |
sudvit Италофан


Возраст: 61 Знак зодиака:  Зарегистрирован: 04.10.2010 Сообщения: 186 Откуда: Крым
Авто: Fiat Croma 1,9 TDi 1992
|
Добавлено: Вт Ноя 08, 2011 00:08 Заголовок сообщения: |
|
|
| Опять же компрессию в цилиндрах померять неплохо. У меня на дизеле после капиталки стал заводится без прогрева свечами накала с пол тыка.
|
|
| Вернуться к началу |
|
 |
Croma Италоманьячище


Возраст: 67 Знак зодиака:  Зарегистрирован: 30.11.2009 Сообщения: 6091 Откуда: Окупированный Харьков
Авто: Fiat Croma TURBO IE
|
Добавлено: Вт Ноя 08, 2011 02:04 Заголовок сообщения: Re: Стала плохо заводится в мороз |
|
|
| Книголюб писал(а): | Привет всем.
С наступлением холодов стала плохо заводится Крома. Симптомы такие: долго постоит надо сначала пару раз крутнуть стартером. Потом сделать паузу. Потом снова крутнуть. Потом снова пауза. И лишь потом заводится. Причем по теплоте достаточно было одного цикла крутнул/завелась. То теперь их надо 2-3.
Что делать куда смотреть??? |
Плюнь.
Что я только не делал со своей.
Заводиться надежно и летом и зимой, но только с третьей попытки.
Да!
Если есть кому припаять три пустяковые детали в топливное реле,
то после включения зажигания будет секунды три работать топливник.
Это подымет давление в рампе до рабочего.
Так сделанно на более соременных авто.
Правда в это время будет под напряжением и ЭБУ системы впрыска, да это вроде несущественно.
Вот только домалюю схему.
|
|
| Вернуться к началу |
|
 |
vacya Италофан

Возраст: 54 Знак зодиака:  Зарегистрирован: 25.11.2009 Сообщения: 150 Откуда: Овруч
Авто: FIAT SCUDO 1998 год
|
Добавлено: Вт Ноя 08, 2011 03:02 Заголовок сообщения: |
|
|
Дизель?, проблема только в свечах накала, если одна плохо прогревает, или вообще не работает.
Если две -- вообще не заведётся.
|
|
| Вернуться к началу |
|
 |
Книголюб Италоманьячище


Возраст: 41 Знак зодиака:  Зарегистрирован: 21.04.2009 Сообщения: 5776 Откуда: г.Кременчук/Горішні Плавні
Авто: Fiat Crоma 2.0.i.e 1988 г.в.
|
Добавлено: Вт Ноя 08, 2011 08:07 Заголовок сообщения: |
|
|
Книголюб
| Цитата: | | Авто: Fiat Crоma 2.0.i.e 1888 г.в. |
|
|
| Вернуться к началу |
|
 |
Taras_Potatos Рулевой филиала


Возраст: 48 Знак зодиака:  Зарегистрирован: 24.07.2006 Сообщения: 22630 Откуда: м. Львів
Авто: Fiat Punto HGT
|
Добавлено: Вт Ноя 08, 2011 08:38 Заголовок сообщения: |
|
|
Ancient Fiat Croma!
_________________ This message was sent without a virus, please destroy some files by yourself.
/oo|_\__Ⓐ__/_|oo\ |
|
| Вернуться к началу |
|
 |
audio-terrorist Италоманьячище


Возраст: 44 Знак зодиака:  Зарегистрирован: 21.01.2009 Сообщения: 3477 Откуда: Россия - Москва
Авто: Lancia Thema 16V Turbo + Chevrolet Astro VAN 4.3 AWD
|
Добавлено: Пт Ноя 11, 2011 01:28 Заголовок сообщения: |
|
|
бензонасос не успевает накачать бензина
реле бензонасоса проверь
при вкл зажигания оно должно на 5 секунд включать насос
после чего уже заводи
хотя по уму надо искать почему оно падает
либо обратный клапан насоса либо регулятор давки травит либо форсунки писькают
насос наиболее вероятен
_________________ Езжу как все, на автобусе
Купил и езжу ) |
|
| Вернуться к началу |
|
 |
Croma Италоманьячище


Возраст: 67 Знак зодиака:  Зарегистрирован: 30.11.2009 Сообщения: 6091 Откуда: Окупированный Харьков
Авто: Fiat Croma TURBO IE
|
|
| Вернуться к началу |
|
 |
vie1 Италолюбитель


Возраст: 62 Знак зодиака:  Зарегистрирован: 08.01.2009 Сообщения: 90 Откуда: Украина,Херсонская обл.
Авто: FIAT Croma Turbo 2.0 i.e.
|
Добавлено: Пт Ноя 11, 2011 11:27 Заголовок сообщения: |
|
|
[quote="Croma"]"при вкл зажигания оно должно на 5 секунд включать насос"
У тебя включает? Проверял?
Мне вот пришлось для этого топливное реле слегка "улучшить"
Спасибо за схему! Есть такая необходимость увеличить тайминг реле.Слышу работу насоса не больше 1сек.У меня прошлую зиму стояло старое реле, окисленная плата внутри была, насос вообще не отключался - заводилась как-то получше чем сейчас, так еще ж не зима. Эта доработка насколько увеличила задержку выкл. бензонасоса?
_________________ Ремонт и восстановление никто не отменял ... |
|
| Вернуться к началу |
|
 |
Александр Васильевич Италоманьячище

Возраст: 39 Знак зодиака:  Зарегистрирован: 21.05.2007 Сообщения: 17342 Откуда: Одеса
Авто: Фіат Сієна 1.2
|
Добавлено: Пт Ноя 11, 2011 11:57 Заголовок сообщения: |
|
|
Croma,а что есть к.1 куда он?
_________________ Це не набиття постів, це просто моя думка. |
|
| Вернуться к началу |
|
 |
kaligula Италофан


Возраст: 44 Знак зодиака:  Зарегистрирован: 13.10.2011 Сообщения: 289 Откуда: Магнитогорск
Авто: FIAT Croma 2.0i.e
|
Добавлено: Пт Ноя 11, 2011 19:34 Заголовок сообщения: |
|
|
вот ещё схемка
| Описание: |
|
 Скачать |
| Имя файла: |
fuel_pump_relay.gif |
| Размер: |
9.59 KB |
| Загружен: |
492 раз(а) |
|
|
| Вернуться к началу |
|
 |
kaligula Италофан


Возраст: 44 Знак зодиака:  Зарегистрирован: 13.10.2011 Сообщения: 289 Откуда: Магнитогорск
Авто: FIAT Croma 2.0i.e
|
Добавлено: Пт Ноя 11, 2011 19:35 Заголовок сообщения: |
|
|
к1 это реле включения насоса
_________________
 |
|
| Вернуться к началу |
|
 |
Croma Италоманьячище


Возраст: 67 Знак зодиака:  Зарегистрирован: 30.11.2009 Сообщения: 6091 Откуда: Окупированный Харьков
Авто: Fiat Croma TURBO IE
|
Добавлено: Сб Ноя 12, 2011 01:40 Заголовок сообщения: |
|
|
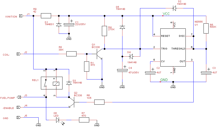
Включение на "продувку" рампы на Кроме изначально не предусмотренно. По крайней мере у меня. А захотелось.
Надоело заводиться с третьей попытки.
Стартер и батарею жалко.
В родном виде питание на топливник и ЭБУ впрыска включаеться,
на первом этапе при подаче напряжения на к50(это втягивающее стартера) и если запуск удачен, удерживаеться импульсами
на к1("горячий" провод катушки зажигания)
По принципу, не будет искр, не будет впрыск работать.
Схему составил по своему реле(номер бош на схеме).
Во все возможных модификациях, естественно, мне не разобраться.
Меняя емкость конденсатора и сопротивление резистора задержку можно менять в очень широких пределах.
Подача питания (-)к31 (+)к15 позволяет
проверить задержку "на столе" и подобрать элементы "по вкусу".
vie1
У меня в блоке мощностного обогащения плате дырка выгорела.
Так я эту плату изготовил новую. Топливного реле плата проще.
|
|
| Вернуться к началу |
|
 |
Vettal Италофан

Возраст: 58 Знак зодиака:  Зарегистрирован: 09.06.2009 Сообщения: 327 Откуда: харьков
Авто: Fiat Croma 2.0ie ВАЗ 21093
|
Добавлено: Сб Ноя 12, 2011 13:44 Заголовок сообщения: Re: Стала плохо заводится в мороз |
|
|
| Croma писал(а): |
Да!
Если есть кому припаять три пустяковые детали в топливное реле,
то после включения зажигания будет секунды три работать топливник.
Это подымет давление в рампе до рабочего.
Так сделанно на более соременных авто.
Правда в это время будет под напряжением и ЭБУ системы впрыска, да это вроде несущественно.
Вот только домалюю схему.  | До лампочки))))).У меня насос включается вместе с зажиганием и тоже заводится по разному.Много других факторов.
|
|
| Вернуться к началу |
|
 |
|
|
Вы не можете начинать темы Вы не можете отвечать на сообщения Вы не можете редактировать свои сообщения Вы не можете удалять свои сообщения Вы не можете голосовать в опросах Вы не можете присоединять файлы в этом форуме Вы можете скачивать файлы в этом форуме
|
Powered by phpBB © 2001, 2005 phpBB Group
|