 |
Український клуб фанів FIAT / CLUB UCRAINO TIFOSO DELLA FIAT
|
 |
| Предыдущая тема :: Следующая тема |
| Автор |
Сообщение |
Glebi4 Италоманьячище


Возраст: 37 Знак зодиака:  Зарегистрирован: 02.10.2008 Сообщения: 1330 Откуда: Украина, Киев Оболонь
Авто: Был Fiat TIPO 2.0 Granturismo немного ракетил на 2104) Citroёn C4 new
|
Добавлено: Вт Мар 03, 2009 12:43 Заголовок сообщения: |
|
|
| Mut писал(а): | Vov-x
Из покупного только драйверы K-line (mc33199), кварц и держатели светодиодов. Обошлось мне в 8,3 $- драйверы дорогие, собака- можно было бы нагородить дешёвой лабуды, но хотелось сделать конкретно. Интересно, что когда я покупал их на рынке, то видел "Оригинальный" юнискан за 155$ . Всё остальное у меня было, но там все равно не дорого. |
Мне такойже прогой диагностику делали, правда разъём был не один, а много соплей, но на фотке показания температуры весёлые, и время впрыска, и дросель настеж открыт
_________________ GRANTURISMO POWERED by HOTTABICH.
Sempre sangue italiano automobilistico |
|
| Вернуться к началу |
|
 |
Vov-x Италоманьячище


Возраст: 49 Знак зодиака:  Зарегистрирован: 25.04.2008 Сообщения: 1227 Откуда: Днепропетровск
Авто: Lancia dedra 1.6 ie `90
|
Добавлено: Вт Мар 03, 2009 15:31 Заголовок сообщения: |
|
|
Mut | Цитата: | | Из покупного только драйверы K-line (mc33199), кварц и держатели светодиодов. Обошлось мне в 8,3 $- драйверы дорогие... | - это по нашему!!!
Тогда осталось только расколоть тебя на секреты.
С чего же начать? Какие нам нужны драйверы и микросхемы - они редкие?
Минутку! Еще нужно убедится реально ли прога диагностирует машину, а не кино показывает.
_________________ Всё устроено очень просто, достаточно лишь знать на какие "кнопочки" нужно нажать; а какие не трогать!!! |
|
| Вернуться к началу |
|
 |
ksv Италоманьячище


Возраст: 46 Знак зодиака:  Зарегистрирован: 21.09.2006 Сообщения: 3352 Откуда: Киев
Авто: Leaf 13 S+/Leaf 19 SV/Chrysler Pacifica 17 LX
|
|
| Вернуться к началу |
|
 |
Mut Италофан


Возраст: 42 Знак зодиака:  Зарегистрирован: 05.08.2008 Сообщения: 101 Откуда: Беларусь, Минск
Авто: Fiat Tempra 1,6sx.i.e.cat
|
Добавлено: Вт Мар 03, 2009 17:07 Заголовок сообщения: |
|
|
ksv
ИМЕННО!!! Только в моей схеме спец драйверы от Motorola. Позже выложу инфу, она осталась на рабочем компе. НЕ Забываем, что надо прошить еепромку и контроллер. Без них прога работать не будет. Про весёлые показания- я писал, что сильно глючит на длинном кабеле, температура двигателя иногда показывало -140 градусов и вообще все прыгает и меняется сильно. Не забываем опять же, что девайс подходит к бесплатным прогам типа "WAGCOM" вроде и аналогичным.
|
|
| Вернуться к началу |
|
 |
ЕжЫк Италоманьячище


Возраст: 37 Знак зодиака:  Зарегистрирован: 19.03.2006 Сообщения: 3407 Откуда: Днепропетровск
Авто: Infiniti G35x Бывшие:Alfa romeo 156 2.0 JTS SW, FIAT Bravo Sport
|
Добавлено: Вт Мар 03, 2009 18:35 Заголовок сообщения: |
|
|
А какие мозги она сканет? Bosch LE2 Jetronik прочтет?
_________________
 |
|
| Вернуться к началу |
|
 |
DIN Италоманьячище


Возраст: 57 Знак зодиака:  Зарегистрирован: 30.03.2006 Сообщения: 7610 Откуда: г.Харьков
Авто: 155 1993г.в. + Джульетта 1984г.в.
|
Добавлено: Вт Мар 03, 2009 23:03 Заголовок сообщения: |
|
|
такс, мне альфист российский перекинул 100% рабочую прогу и прошивки - унискан с двумя сом- портами.
апните тему - завтра посмотрю где лежит.
и мине интересно сам девайс собрать
_________________ лучше с другом потерять чем с дураком найти |
|
| Вернуться к началу |
|
 |
Dimkos Италофан


Возраст: 57 Знак зодиака:  Зарегистрирован: 14.12.2007 Сообщения: 276 Откуда: С-Петербург
Авто: FIAT BRAVA 1,6 98 - STILO 1.8
|
|
| Вернуться к началу |
|
 |
Mut Италофан


Возраст: 42 Знак зодиака:  Зарегистрирован: 05.08.2008 Сообщения: 101 Откуда: Беларусь, Минск
Авто: Fiat Tempra 1,6sx.i.e.cat
|
Добавлено: Ср Мар 04, 2009 10:43 Заголовок сообщения: |
|
|
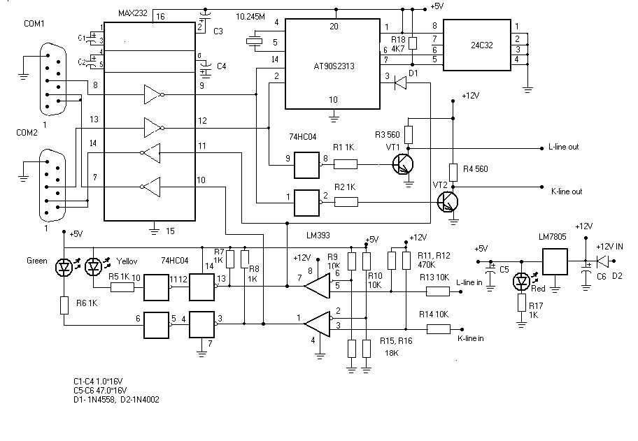
Она то, конечно, снята с производства, но у меня их есть в количестве. Аттини, походу, не только фьюзами отличается. Хотя для этих целей, возможно, этого и достаточно. Вот вариант моей схемы:
| Описание: |
|
| Размер: |
202.99 KB |
| Просмотрено: |
609 раз(а) |

|
|
|
| Вернуться к началу |
|
 |
Romko Италоманьячище


Возраст: 44 Знак зодиака:  Зарегистрирован: 25.07.2006 Сообщения: 3653 Откуда: Львів
Авто: Cherokee KL 3.2 4*4 Limited; Mito 135 TCT
|
|
| Вернуться к началу |
|
 |
DIN Италоманьячище


Возраст: 57 Знак зодиака:  Зарегистрирован: 30.03.2006 Сообщения: 7610 Откуда: г.Харьков
Авто: 155 1993г.в. + Джульетта 1984г.в.
|
Добавлено: Ср Мар 04, 2009 12:55 Заголовок сообщения: |
|
|
вот такая схема.
есть ещё переходники на другие модели, печатка
остальное как выложить?
могу переслать на мыло а кто нить на ФТП выложит.
| Описание: |
|
 Скачать |
| Имя файла: |
interface.tif |
| Размер: |
6.74 KB |
| Загружен: |
819 раз(а) |
_________________ лучше с другом потерять чем с дураком найти |
|
| Вернуться к началу |
|
 |
Mut Италофан


Возраст: 42 Знак зодиака:  Зарегистрирован: 05.08.2008 Сообщения: 101 Откуда: Беларусь, Минск
Авто: Fiat Tempra 1,6sx.i.e.cat
|
|
| Вернуться к началу |
|
 |
Glebi4 Италоманьячище


Возраст: 37 Знак зодиака:  Зарегистрирован: 02.10.2008 Сообщения: 1330 Откуда: Украина, Киев Оболонь
Авто: Был Fiat TIPO 2.0 Granturismo немного ракетил на 2104) Citroёn C4 new
|
Добавлено: Чт Мар 05, 2009 14:49 Заголовок сообщения: |
|
|
О!!! Вот это дело, точь в точь как на диагностике
_________________ GRANTURISMO POWERED by HOTTABICH.
Sempre sangue italiano automobilistico |
|
| Вернуться к началу |
|
 |
Romko Италоманьячище


Возраст: 44 Знак зодиака:  Зарегистрирован: 25.07.2006 Сообщения: 3653 Откуда: Львів
Авто: Cherokee KL 3.2 4*4 Limited; Mito 135 TCT
|
Добавлено: Чт Мар 05, 2009 15:03 Заголовок сообщения: |
|
|
Mut респект!!!
а график лямбды прога умеет строить на заведеном двигателе?
|
|
| Вернуться к началу |
|
 |
Mut Италофан


Возраст: 42 Знак зодиака:  Зарегистрирован: 05.08.2008 Сообщения: 101 Откуда: Беларусь, Минск
Авто: Fiat Tempra 1,6sx.i.e.cat
|
Добавлено: Чт Мар 05, 2009 15:42 Заголовок сообщения: |
|
|
Romko
На фотках двигатель заведен. Красная риска показывает, что смесь богатая, желтая- бедная, посередине зелёная. Риски постоянно скачут- как и должно быть при рабочей лямбде. Графиков эта прога не строит.
|
|
| Вернуться к началу |
|
 |
Romko Италоманьячище


Возраст: 44 Знак зодиака:  Зарегистрирован: 25.07.2006 Сообщения: 3653 Откуда: Львів
Авто: Cherokee KL 3.2 4*4 Limited; Mito 135 TCT
|
Добавлено: Пт Мар 06, 2009 10:52 Заголовок сообщения: |
|
|
| Mut писал(а): | Romko
На фотках двигатель заведен. Красная риска показывает, что смесь богатая, желтая- бедная, посередине зелёная. Риски постоянно скачут- как и должно быть при рабочей лямбде. Графиков эта прога не строит. |
...такс уже отдал схемку на пайку, - посмотрим что у меня получется ..
Mut - у меня есть комп с 2мя COM портами и с Дюроном 1600, наверное придется частоту скинуть? на 400-500МГц - заработает или надо еще ниже...? K-in и K-out обязательно замыкать?
|
|
| Вернуться к началу |
|
 |
|
|
Вы не можете начинать темы Вы не можете отвечать на сообщения Вы не можете редактировать свои сообщения Вы не можете удалять свои сообщения Вы не можете голосовать в опросах Вы не можете присоединять файлы в этом форуме Вы можете скачивать файлы в этом форуме
|
Powered by phpBB © 2001, 2005 phpBB Group
|