 |
Український клуб фанів FIAT / CLUB UCRAINO TIFOSO DELLA FIAT
|
 |
| Предыдущая тема :: Следующая тема |
| Автор |
Сообщение |
Mut Италофан


Возраст: 43 Знак зодиака:  Зарегистрирован: 05.08.2008 Сообщения: 101 Откуда: Беларусь, Минск
Авто: Fiat Tempra 1,6sx.i.e.cat
|
Добавлено: Пт Мар 06, 2009 14:58 Заголовок сообщения: |
|
|
Romko
Замыкать всегда. Размыкать надо только для проверки Ford. Я проверял на своем рабочем компе- там селерон 2.0. Вроде частоту надо скидывать на ноутах при использовании всяких там ком-адаптеров.
|
|
| Вернуться к началу |
|
 |
Pustynnikov Италоманьячище


Возраст: 50 Знак зодиака:  Зарегистрирован: 28.07.2007 Сообщения: 2881 Откуда: Бобруйск Беларусь
Авто: Peugeot 405 II Break (4E) 1.8 LFZ (XU7JP)
|
Добавлено: Сб Окт 24, 2009 11:09 Заголовок сообщения: |
|
|
Mut
вопрос один: это дело работать с виртуальным комом будет? А то ноут с двумя (да даже с одним) комами - проблема...
_________________ Fiat Tipo 1.4 i.e. (160A1046) DGT 90 г.в. Продан. Разбит новой хозяйкой Восстановлен!!! Перепродан другой хозяйке. Убит... Мне так его жаль! |
|
| Вернуться к началу |
|
 |
olegmak Amico

Возраст: 40 Знак зодиака:  Зарегистрирован: 11.02.2010 Сообщения: 44 Откуда: Киев, Бородянка
Авто: Fiat Tempra 2.0 (1.6 mi)
|
Добавлено: Вт Мар 16, 2010 19:04 Заголовок сообщения: |
|
|
Решил я поднять темку, а то она мохом аж поросла А мог бы кто то розместить столь важную инфу: схему, прошывки, печатку для Uniscan Visa 1.83, я думаю многие были бы благодарны
|
|
| Вернуться к началу |
|
 |
Хрюкин Италоманьячище

Возраст: 56 Знак зодиака:  Зарегистрирован: 21.03.2009 Сообщения: 2975 Откуда: Россия, Нижний Новгород, Автозавод
Авто: SATURN VUE 2.2
|
Добавлено: Вт Мар 16, 2010 19:48 Заголовок сообщения: |
|
|
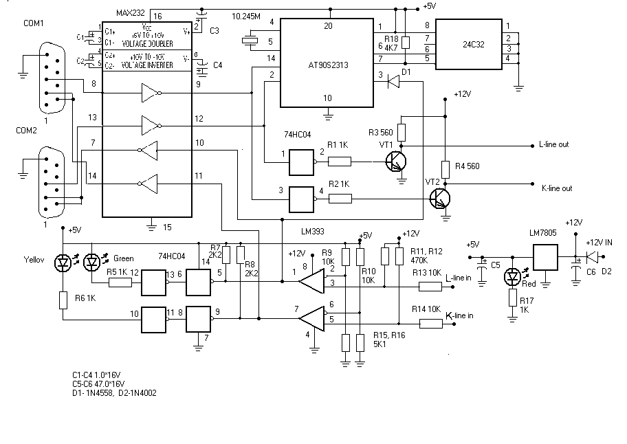
Пожалуйста:
| Описание: |
|
| Размер: |
14.72 KB |
| Просмотрено: |
301 раз(а) |

|
| Описание: |
|
| Размер: |
20.68 KB |
| Просмотрено: |
241 раз(а) |

|
| Описание: |
|
| Размер: |
181.53 KB |
| Просмотрено: |
374 раз(а) |

|
| Описание: |
|
 Скачать |
| Имя файла: |
visa.pdf |
| Размер: |
33.37 KB |
| Загружен: |
241 раз(а) |
|
|
| Вернуться к началу |
|
 |
lefty Италоманьячище

Возраст: 45 Знак зодиака:  Зарегистрирован: 21.06.2009 Сообщения: 1622 Откуда: харьков
Авто: fiat bravo SX 1.4 1997 => Fiat Bravo TJet120HP
|
Добавлено: Сб Июн 12, 2010 15:12 Заголовок сообщения: |
|
|
А у кого осталась прошивка? Схему я уже протравил и начал запаивать.
_________________ ...На передние двери ручки от шевролет Нива не идут...
...Передние ручки все идет надо только чуть чуть напрягтись и поразпиливать как надо и добавить кольцо уплотнитель... |
|
| Вернуться к началу |
|
 |
Bolyan Италолюбитель


Возраст: 41 Знак зодиака:  Зарегистрирован: 01.10.2009 Сообщения: 57 Откуда: Витебск, Беларусь
Авто: Tipo 1,8 i.e. 94 г.р. 836A5.000, IAW 4U3.P8
|
Добавлено: Вс Янв 02, 2011 21:15 Заголовок сообщения: |
|
|
Решил собрать и я, поделитесь прошивочкой рабочей, plz.
_________________ 1,6 типо превращается, превращается в элегантный 1,8! |
|
| Вернуться к началу |
|
 |
|
|
Вы не можете начинать темы Вы не можете отвечать на сообщения Вы не можете редактировать свои сообщения Вы не можете удалять свои сообщения Вы не можете голосовать в опросах Вы не можете присоединять файлы в этом форуме Вы можете скачивать файлы в этом форуме
|
Powered by phpBB © 2001, 2005 phpBB Group
|