 |
Український клуб фанів FIAT / CLUB UCRAINO TIFOSO DELLA FIAT
|
 |
| Предыдущая тема :: Следующая тема |
| Автор |
Сообщение |
ja.kap Италофан


Возраст: 48 Знак зодиака:  Зарегистрирован: 15.02.2010 Сообщения: 169 Откуда: Житомир
Авто: РегатаDS 1.9 дизель 86 года
|
Добавлено: Пн Июн 14, 2010 17:31 Заголовок сообщения: Вентелятор радиатора |
|
|
| Поднялась температура. Закипел тосол в радиаторе. Как проверить в чём проблема. Запуска карлсона не замечал. Может в нём проблема? Как определить, что он рабочий. Машину купил зимой, поэтому особого внимания на радиатор не обращал.
|
|
| Вернуться к началу |
|
 |
oleg99 Италофан

Возраст: 58 Знак зодиака:  Зарегистрирован: 01.01.2009 Сообщения: 295 Откуда: Мариуполь
Авто: FIAT CROMA 1990 СHT,газ-бензин
|
Добавлено: Пн Июн 14, 2010 18:00 Заголовок сообщения: |
|
|
| замкни провода на датчике что стоит на радиаторе,если включится значит цел, если нет ,то ищи неконтакт или сделай всё по своему прямо навесным реле и от аккума напрямую.
|
|
| Вернуться к началу |
|
 |
Dimmos Италомафиози

Возраст: 52 Знак зодиака:  Зарегистрирован: 10.08.2007 Сообщения: 1044 Откуда: Кострома
Авто: Регата 75, Марея 1.6
|
Добавлено: Пн Июн 14, 2010 20:50 Заголовок сообщения: |
|
|
| ja.kap, могут проводки отгнить внутри, которые соединяют датчик на радиаторе (прокалыванием провода иглой проверяют). Датчик проверь отдельно, на воде с градусником, должен включаться 92-95 кажется, не помню, но точно не позже 97
|
|
| Вернуться к началу |
|
 |
ja.kap Италофан


Возраст: 48 Знак зодиака:  Зарегистрирован: 15.02.2010 Сообщения: 169 Откуда: Житомир
Авто: РегатаDS 1.9 дизель 86 года
|
Добавлено: Вт Июн 15, 2010 09:24 Заголовок сообщения: |
|
|
| Датчик - это тот что с боку слева? или ближе к центру с 3 проводами?(похож на какое-то реле - за что оно отвечает?)
|
|
| Вернуться к началу |
|
 |
LifeStorm Италофан


Возраст: 37 Знак зодиака:  Зарегистрирован: 20.03.2010 Сообщения: 122 Откуда: Санкт-Петербург
Авто: Fiat Croma CHT 2.0
|
Добавлено: Вт Июн 15, 2010 09:32 Заголовок сообщения: |
|
|
ja.kap
По-идее, один - датчик температуры ОЖ, другой - датчик включения вентилятора.
|
|
| Вернуться к началу |
|
 |
Viper_umf Италомафиози


Возраст: 38 Знак зодиака:  Зарегистрирован: 01.05.2009 Сообщения: 1137 Откуда: Lviv
Авто: кетайпаркет
|
Добавлено: Вт Июн 15, 2010 09:43 Заголовок сообщения: |
|
|
Термовимикач здох, нормальних на регату не знаходив колхозні тримаються тижня два, я на то забив і вже рік катаюсь з кнопкою для включення карлсона, і ніяких проблем
_________________ Fiat Regata weekend -> Lancia Dedra -> кетайпаркет |
|
| Вернуться к началу |
|
 |
Taras_Potatos Рулевой филиала


Возраст: 48 Знак зодиака:  Зарегистрирован: 24.07.2006 Сообщения: 22630 Откуда: м. Львів
Авто: Fiat Punto HGT
|
Добавлено: Вт Июн 15, 2010 09:48 Заголовок сообщения: |
|
|
Попробуй через реле. Жегулівські не позраховані на те споживання, яке просить вентилятор.
_________________ This message was sent without a virus, please destroy some files by yourself.
/oo|_\__Ⓐ__/_|oo\ |
|
| Вернуться к началу |
|
 |
ja.kap Италофан


Возраст: 48 Знак зодиака:  Зарегистрирован: 15.02.2010 Сообщения: 169 Откуда: Житомир
Авто: РегатаDS 1.9 дизель 86 года
|
Добавлено: Вт Июн 15, 2010 13:32 Заголовок сообщения: |
|
|
LifeStorm
Какой из них включения карлсона?
|
|
| Вернуться к началу |
|
 |
Viper_umf Италомафиози


Возраст: 38 Знак зодиака:  Зарегистрирован: 01.05.2009 Сообщения: 1137 Откуда: Lviv
Авто: кетайпаркет
|
Добавлено: Вт Июн 15, 2010 17:53 Заголовок сообщения: |
|
|
| під розширювальни бачком (під водійською фарою)
|
|
| Вернуться к началу |
|
 |
LifeStorm Италофан


Возраст: 37 Знак зодиака:  Зарегистрирован: 20.03.2010 Сообщения: 122 Откуда: Санкт-Петербург
Авто: Fiat Croma CHT 2.0
|
Добавлено: Вт Июн 15, 2010 18:27 Заголовок сообщения: |
|
|
ja.kap
Ну у меня Крома, так что лучше слушай Вайпера
|
|
| Вернуться к началу |
|
 |
ja.kap Италофан


Возраст: 48 Знак зодиака:  Зарегистрирован: 15.02.2010 Сообщения: 169 Откуда: Житомир
Авто: РегатаDS 1.9 дизель 86 года
|
Добавлено: Ср Июн 16, 2010 11:24 Заголовок сообщения: |
|
|
| Спасибо!
|
|
| Вернуться к началу |
|
 |
jack74 Италоманьячище


Возраст: 51 Знак зодиака:  Зарегистрирован: 11.08.2006 Сообщения: 1656 Откуда: Україна, м. Луцьк
Авто: Была Регата 1988 гв, 1,9DS
|
Добавлено: Ср Июн 16, 2010 14:16 Заголовок сообщения: |
|
|
То ja.kap
Ну во-первых, будь добр, снизойди уважением к другим участникам форума - укажи поконкретнее марку твоей Регаты бензин? дизель? обьём? год выпуска? и т.д. Или ты считаешь, что все обязаны знать и так, какое авто ты купил?
А во-вторых неплохо бы литературу хоть одним глазком глянуть. Твой "карлсон" - это обычный електродвигатель, ткни провода от него на акуммулятор и посмотришь, работает или нет (если лень вникать в схему включения).
Кроме того почитай форум, тут о включении вентилятора уже писано-переписано... Пользуйся поиском чуток...
_________________ "Правильно заданый вопрос - половина ответа!..." |
|
| Вернуться к началу |
|
 |
vo[one] Amico

Возраст: 39 Знак зодиака:  Зарегистрирован: 05.04.2010 Сообщения: 9 Откуда: Kiev
Авто: Fiat Croma
|
Добавлено: Чт Июн 24, 2010 21:28 Заголовок сообщения: |
|
|
Всем доброго вечера. У меня была таже проблема, в один прекрасный момент карлсон перестал запускаться. Временно поставил кнопку на включение прямо от аккумулятора без всякого реле.
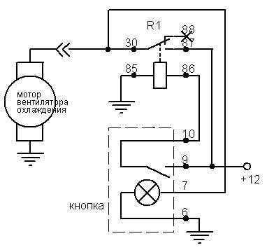
Сегодня был выходной, и решил довести все до ума. Замыканием контактов на датчике вентелятор не включался, следовательно датчик рабочий, что меня сильно порадовало. Далее искать причину поломки штатной схемы нестал, поскольку проводов немерено, да и колхоз в проводке присутствует. подключал карлсона от аккумулятора через реле по схеме привиденной ниже. Но кантакты которые выходят на кнопку (по схеме) подключил к датчику включения вентелятора. после того как все было подключено, завел машину и немного покатался, но при обычной езде выше 70 градусов не грелась. Приехав дамой оставил машину на холостом ходу и немного погазовав температура поднялась до 90 градасов. И вуаля на 90 градасах карлсон включился.
Но есть еще пару вопросов:
Когда температура падает где то до 85 градусов вентелятор отключается. Так и должно быть или температура выключения должна быть ниже???
Всю эту схему я запитал прямо от аккумулятора, насколько это плохо или нет ничего страшного???
| Описание: |
|
| Размер: |
15.06 KB |
| Просмотрено: |
290 раз(а) |

|
|
|
| Вернуться к началу |
|
 |
audio-terrorist Италоманьячище


Возраст: 44 Знак зодиака:  Зарегистрирован: 21.01.2009 Сообщения: 3477 Откуда: Россия - Москва
Авто: Lancia Thema 16V Turbo + Chevrolet Astro VAN 4.3 AWD
|
Добавлено: Чт Июн 24, 2010 22:08 Заголовок сообщения: |
|
|
где предохранитель ???
спалить машину хочешь ?
_________________ Езжу как все, на автобусе
Купил и езжу ) |
|
| Вернуться к началу |
|
 |
Dimmos Италомафиози

Возраст: 52 Знак зодиака:  Зарегистрирован: 10.08.2007 Сообщения: 1044 Откуда: Кострома
Авто: Регата 75, Марея 1.6
|
Добавлено: Чт Июн 24, 2010 22:12 Заголовок сообщения: |
|
|
| Цитата: | | Всю эту схему я запитал прямо от аккумулятора, насколько это плохо или нет ничего страшного?? | - нормально, только не забудь поставить предохранитель
|
|
| Вернуться к началу |
|
 |
|
|
Вы не можете начинать темы Вы не можете отвечать на сообщения Вы не можете редактировать свои сообщения Вы не можете удалять свои сообщения Вы не можете голосовать в опросах Вы не можете присоединять файлы в этом форуме Вы можете скачивать файлы в этом форуме
|
Powered by phpBB © 2001, 2005 phpBB Group
|