 |
Український клуб фанів FIAT / CLUB UCRAINO TIFOSO DELLA FIAT
|
 |
| Предыдущая тема :: Следующая тема |
| Автор |
Сообщение |
Bogdanpasha Amico

Возраст: 37 Знак зодиака:  Зарегистрирован: 24.09.2014 Сообщения: 4 Откуда: минск
Авто: Fiat croma 2.0 16v 1993
|
Добавлено: Ср Сен 24, 2014 09:32 Заголовок сообщения: Croma 2.0 16v 1993 реле топливного насоса |
|
|
| перестало работать реле топливного насоса. Само реле исправно. С помощью тестера нашел,что на 86 контакт не идет напряжение. В чем может быть проблема?
|
|
| Вернуться к началу |
|
 |
Михалыч Италофан


Возраст: 63 Знак зодиака:  Зарегистрирован: 23.01.2011 Сообщения: 200 Откуда: Одесская обл.
Авто: Fiat Croma 2ie
|
Добавлено: Ср Сен 24, 2014 12:02 Заголовок сообщения: |
|
|
Смотри по схеме откуда идет напруга на 86. И далее с тестером...
_________________ Нарушителями ПДД не рождаются. Ими умирают! |
|
| Вернуться к началу |
|
 |
Bogdanpasha Amico

Возраст: 37 Знак зодиака:  Зарегистрирован: 24.09.2014 Сообщения: 4 Откуда: минск
Авто: Fiat croma 2.0 16v 1993
|
Добавлено: Ср Сен 24, 2014 18:03 Заголовок сообщения: |
|
|
| Была бы схема...
|
|
| Вернуться к началу |
|
 |
Александр Васильевич Италоманьячище

Возраст: 39 Знак зодиака:  Зарегистрирован: 21.05.2007 Сообщения: 17351 Откуда: Одеса
Авто: Фіат Сієна 1.2
|
Добавлено: Ср Сен 24, 2014 18:12 Заголовок сообщения: |
|
|
Схема была, Крома выкладывал, обсуждалась не раз, ищите в своем разделе.
_________________ Це не набиття постів, це просто моя думка. |
|
| Вернуться к началу |
|
 |
Bogdanpasha Amico

Возраст: 37 Знак зодиака:  Зарегистрирован: 24.09.2014 Сообщения: 4 Откуда: минск
Авто: Fiat croma 2.0 16v 1993
|
Добавлено: Ср Сен 24, 2014 19:38 Заголовок сообщения: |
|
|
| Спасибо! Поищу
|
|
| Вернуться к началу |
|
 |
Александр Васильевич Италоманьячище

Возраст: 39 Знак зодиака:  Зарегистрирован: 21.05.2007 Сообщения: 17351 Откуда: Одеса
Авто: Фіат Сієна 1.2
|
Добавлено: Ср Сен 24, 2014 19:45 Заголовок сообщения: |
|
|
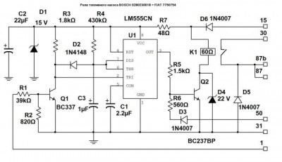
Если не ошибаюсь, вот она:
| Описание: |
|
| Размер: |
32.72 KB |
| Просмотрено: |
237 раз(а) |

|
|
|
| Вернуться к началу |
|
 |
|
|
Вы не можете начинать темы Вы не можете отвечать на сообщения Вы не можете редактировать свои сообщения Вы не можете удалять свои сообщения Вы не можете голосовать в опросах Вы не можете присоединять файлы в этом форуме Вы можете скачивать файлы в этом форуме
|
Powered by phpBB © 2001, 2005 phpBB Group
|